Wednesday April 2026

হটলাইন

কনটেন্টটি শেষ হাল-নাগাদ করা হয়েছে: মঙ্গলবার, ১১ জানুয়ারী, ২০২২ এ ০২:৫৫ PM

কি সেবা কি ভাবে পাবেন

কন্টেন্ট: পাতা

প্রসিকিউশন
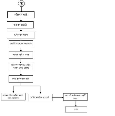
সাধারন ডায়েরী

এক্সেসিবিলিটি

স্ক্রিন রিডার ডাউনলোড করুন